• 部门首页
  • 部门概况
    部门简介
    岗位职责
    基层团委
  • 思想引领
    理论学习
    青马工程
    理论社团
  • 组织建设
    团员发展
    智慧团建
    团费收缴
    两红两优
  • 科技创新
    “挑战杯”全国大学生课外学术科技作品竞赛
    “挑战杯”中国大学生创业计划竞赛
    中国国际“互联网”大学生创新创业大赛
  • 实践育人
    暑期“三下乡”社会实践
    “返家乡”社会实践
    社区实践计划
  • 志愿服务
    志愿服务大赛
    “我的第五节课”校内志愿服务活动
    青年志愿者协会
    西部计划
  • 学生组织
    学生会
    团委学生组织
  • 社团活动
    公共艺术教育
    学生社团
  • 审核评估
  • 下载中心
    团发文件
    科技创新
    社会实践
    志愿服务
    社团活动
组织建设
  • 团员发展
  • 智慧团建
  • 团费收缴
  • 两红两优

组织建设

您所在的位置: 网站首页 >> 组织建设 >> 正文

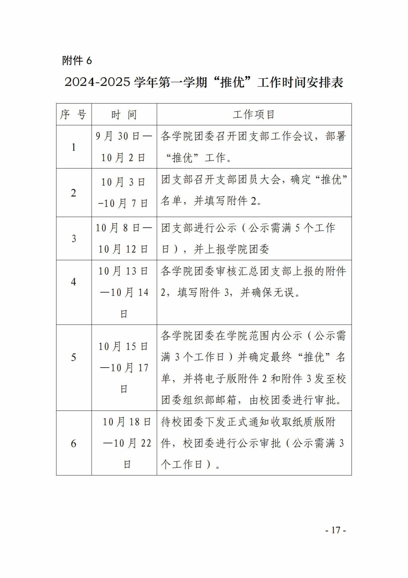
关于开展2024-2025学年第一学期推荐优秀团员作入党积极分子工作的通知

发布时间:2024-10-01 23:00:20来源:团委组织部 点击:


友情链接:

中国共青团 河南共青团 学校首页 智慧团建系统 中青网 团团微就业 betvlctor登录网站 心理健康 挑战杯

联系我们:

电话:0379-65929058

        0379-65928059

邮编:471023

地址:洛阳市洛龙区王城大道90号

版权所有@ 2023:洛阳理工学院团委
Baidu
map