2022 年度河南省高校科技创新团队


河南省一流专业—机械设计及其自动化


河南省一流专业—车辆工程


河南省一流专业—材料成型机控制工程


科研平台


西门子智能制造中心

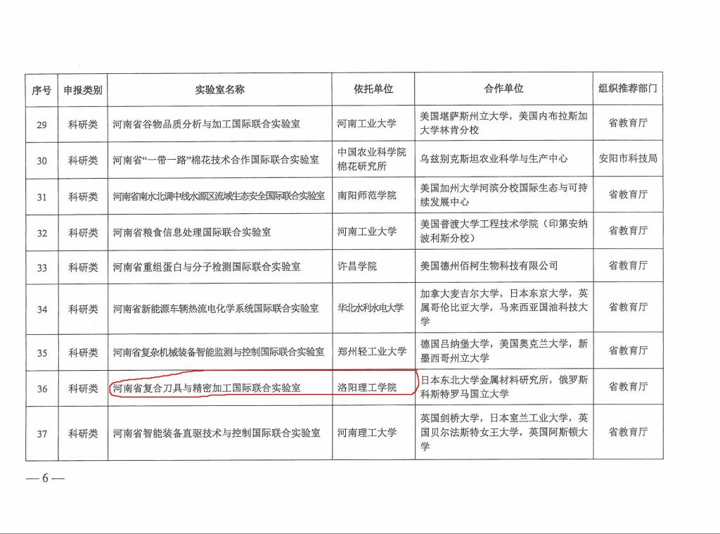
河南省复合刀具与精密加工国际联合实验室

工业机器人河南省工程实验室

河南省绿色智能建材成果
河南省复合刀具与精密加工国际联合实验室




河南省绿色智能建材装备工程技术中心




河南省绿色智能建材装备工业设计中心





工业机器人河南省工程实验室



此外,学院设有洛阳市先进制造与刀具重点实验室、洛阳市石化弯管制造与检测装备重点实验室、洛阳市建材机器人装备工程技术研究中心、洛阳市建材装备重点实验室、洛阳市机器人科普基地五个世纪基地。
国家级项目、省级以上奖励
国家自然科学基金面上项目“多元多尺度仿生自修复刀具及其增效机理研究”
项目号:51475222;(2015-2019)
国家自然科学基金青年基金项目“多重分形自适应干切削刀具的设计理论及
其抗磨机理研究”,项目号:51105188;(2012-2015)
国家自然科学基金青年基金项目“基于油压力的联合收获机脱粒滚筒喂入量
模型试验研究”,项目号:61004185;(2011-2014)
国家自然科学基金联合基金项目“多物理场耦合的内燃机声品质智能主动控
制的建模理论研究”项目号:U1604141(2017-2020)
国家自然科学基金联合基金项目“气液联合激振作用下的复杂液压系统清洗
机理与应用研究”,项目号:U1404513(2015-2017)
农业部科技教育司组织公益性(农业)科研专项子课题“玉米收获机剥皮部
件标准化研究”,项目号:200903059-0103,(2009-2014)
国家重点研发计划子课题“模块化高机动型机器人通用底盘研究”,项目号:
2019YF1312101,(2019-今)
十三五国家重点研发项目子课题“杂粮作物低损伤高效脱粒技术研究”,项
目号:2016YFD0701802-02,(2017-今)
“多重分形自适应干切削刀具及其增效设计技术”获2018年河南省科技进
步三等奖;
“建筑垃圾智能剪压破碎机的研究开发”获201中国机械工业科学技术进
步二等奖;
“盾构刀具破试验平台与刀盘选型设计技术”获219工程建设科学技术进
步特等奖;
“作移及系列田间耕管装备获”2020年河南省科技进步二等奖;
“高磨蚀地层盾构TM刀具磨损预测关键技术及应用”获年2019河南省科
技进步二等奖;
“楼式骨料制备成套设备”获2018年中国机械工业科学技术进步二等奖;
“盾构刀具破岩试验平台与刀盘选型设计技术”获2018年河南省科技进
步二等奖

